Entender el cáncer repensando los fundamentos de la biología
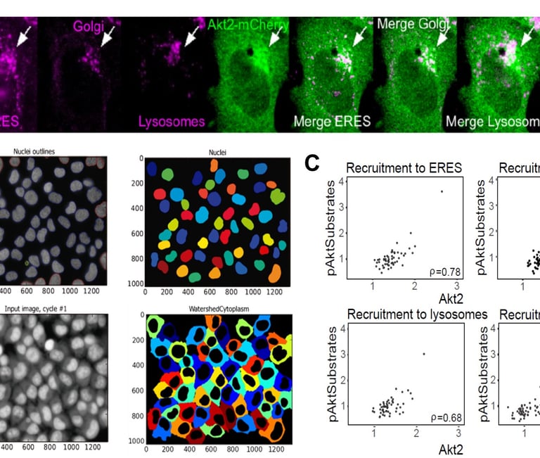
Nuestro equipo explora diferentes dimensiones asociadas al conjunto de patologías que reciben la denominación de “cáncer”. Para entender cómo se desarrolla el proceso oncogénico combinamos biología molecular, de sistemas y bioinformática, utilizando microscopía confocal, de super-resolución y reporteros fluorescentes que nos permiten analizar la localización subcelular y las dinámicas de activación de proteínas de señalización celular en células tumorales individuales y en tiempo real, así como la variabilidad célula-célula y la heterogeneidad fenotípica. Asimismo, para analizar cuándo y dónde se origina el cáncer mediante el enfoque de la toxicología de sistemas, investigamos cómo los herbicidas y pesticidas influyen en el desarrollo de procesos tumorales, analizando la relación entre ciencia, tecnología, modo de producción y cáncer.


Nuestra misión
Nuestro objetivo es tratar a la problemática del cáncer utilizando un abordaje multidisciplinar que permita capturar todos sus aspectos, articulando los factores biológicos y químicos con los sociológicos e históricos. De esta forma, buscamos una reconceptualización de la noción de "cáncer" a partir de una perspectiva ontológica que permita repensar los presupuestos metafísicos que se utilizan en los abordajes tradicionales.
Nuestra perspectiva
Para estudiar cómo entendemos el cáncer, en términos epistemológicos, nuestro grupo analiza la agenda de investigación en cáncer, intentando revertir la actual marginación de la prevención y de los determinantes sociales y ambientales del cáncer en dicha agenda. Por último, para entender qué es el cáncer, cuál es la naturaleza de este fenómeno, utilizamos modelos matemáticos y bases de datos para analizar la influencia de las dinámicas eco-evolutivas y los estilos de vida de cada especie en la tasa de incidencia de cáncer en mamíferos.


Equipo de trabajo
Nuestro equipo está conformado por investigadorxs especializadxs en el área de biología molecular.


Matías Blaustein
Biólogo molecular / Filósofo
Lianne Wilson
Broker
Jaden Smith
Architect
Jessica Kim
Photographer